Emmanouil (Manos) Chatzidakis - Portfolio

HIVE Leak Detection and Leak Sensor

IOT device that helps stop little leaks becoming big problems.

— PROJECT NAME

Hive Leak detection

and Leak Sensor


— ROLE

Product Design

UX // UI Design


— DATE

2017 – 2018

Hive leak detection is a subscription plan that includes a Hive Leak Sensor (IOT device) that can spot if there’s an unusual amount of water flowing around your home which could be a leak.


It then sends a notification to your phone and can even help you find a plumber.


HOW IT WORKS

The Leak sensor informs the Hive App if there seems to be too much water flowing around your home. It can detect a dripping pipe, a tap left running or even a burst pipe.


The Hive App can help you diagnose if it's a potential leak or just a tap the kids forgot to turn off.


Through the Hive App you can connect to an expert plumber if you need one. So you can get the problem sorted quickly.



METHOD

Working with Agile methodologies in a scrum , the Double Diamond Framework guided me and the team through the design process.


The HIVE Diagnostics team emphasised a lot on research and discovery before we realise the product, but also after our first BETA release with 500 users.


The process was not linear. In reality, the process was pretty agile and the team went back and forth quite a few times during the BETA release. Qualitative and quantitative research guiding and forming our business goals and objectives.


DISCOVERY

Competition research was done internally but the business also made sure we got an external agency providing us with data around the competition in the UK market and in the US market.


Multiple surveys where done from the team to understand user needs and figure out what would be the ideal product to be released at the time.

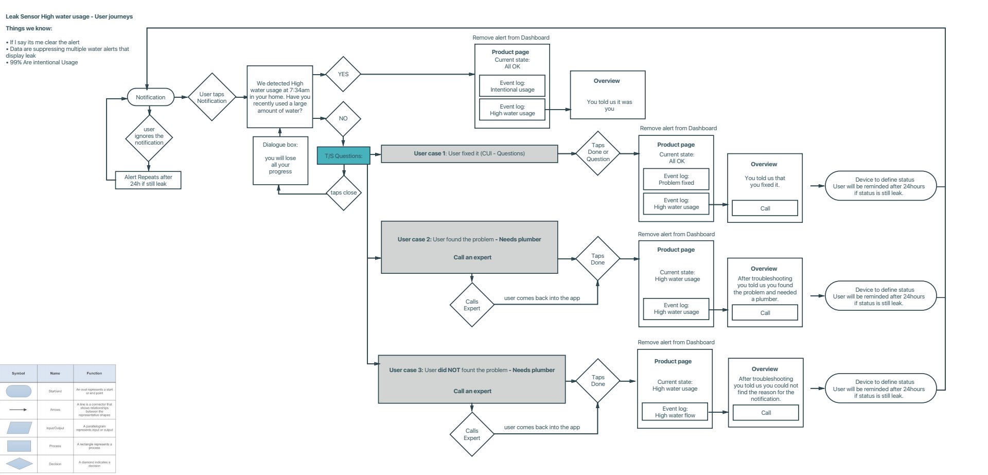
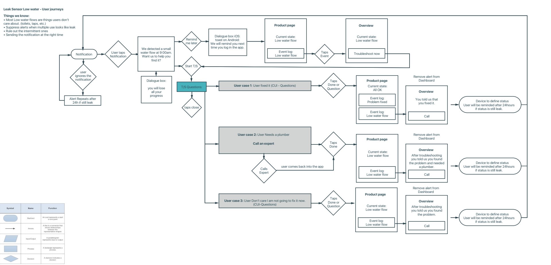
USER JOURNEYS AND FLOWS

Working again in Agile principles, CX, Software engineers, hardware engineers, architects, back end devs, front end devs, product designer, product owner and business analyst all worked collaboratively to define the architecture of the platform, app, website and device.


Us a product designer I was responsible to come up and define the experience journeys in collaboration with the rest of the team and always driven by customer feedback and customer data.


Main key journeys that i was focus on was:

On boarding and self installation flow/journey

Low water flow notification flow/journey

High water flow notification flow/journey


We used 3rd party companies for the Customer support and

WIREFRAMES AND WIREFLOWS

Working as Agile as possible and having a design system with a component library in place wireframing was only used for internal quick communication between colleagues. (sketches etc..)


What we used the most and as fast as possible was Wireflows.


Wireflows are a fusion of flowcharts and wireframes that give greater context as to how a product will function, what it will look like, and how users move within it.


This alternative deliverable replaces the abstract shapes from your user flow with the corresponding screens from your wireframes. A wireflow would incorporate the actual screen you’ve designed for your landing page.


Due to the small size of smartphone screens, wireflows work best for mobile apps but can also be used for websites and desktop apps.


Wireflows are able to show lots of detail and work really well when trying to communicate a heavily dynamic interface to colleagues.



Leak Sensor On boarding Wires

TESTING

AND FINAL DESIGNS

As with most things in UX design, your designs/ideas need to be user tested and analysed for ease of use and enjoyment.


After some prototyping and user testing, we found out that we need to adjust some of our steps and some times even removing them—thats always a good thing. Having to make changes to them based on your user feedback is to be expected.


Test after test gradually increased the fidelity of our designs. This usually means working out the details like choosing the images/illustrations we need to use, deciding on a colour, tone of voice, designing extra functionality, icons, components that the design system did not cover and finalising the overall layout.

NOTIFICATIONS

Customers would be notified through the App if the Leak sensor detected a low water flow or a high water flow.


PRODUCT PAGE AND EVENT LOG

Customers are able to track all leaks,

troubleshoot or get help through the app.

User testing imagery and Copy

Hive Iconography